-
Exploring How Platforms Die
In this post I explore how platforms die according to Cory Doctorow’s theory of ‘enshittification’ adding in my own thoughts, some case studies and other interesting links. Enshittification During 2023…
-
2024 Updates
Yes I know… This year I am actually planning to update the blog more often than every two years. I have been so busy living the dream and constantly learning…
-
The Three Ds
The Three Ds This post is not rocket science however I am prepared to offer a 100% money back guarantee there is some useful wisdom to be found here. This…
-
one for the next UX workshop…
Remember these babies from the 80s?… I was thinking about them yesterday as the cabin crew on my Qantas flight politely checked in before take-off with at least 10 passengers…
-
The Tablet Paradox (aka looking for disruptive User Experience design)
I am quite interested in User Experience design. We actually do a lot of it at work and we try to take it seriously – we have to. One thing…
-
Robo Advice – Articles and References List
My current role as Platform Development Manager at Decimal Software requires me to stay ‘out front’ with understanding of what is happening in the digital wealth management space. In relation to the emerging Robo Advice…
-
Digital wealth management and the Icarus deception
Digital wealth management requires willingness to change the current comfortable and seemingly safe business practices… it’s far more dangerous to fly too low than too high, because it feels safe…
-
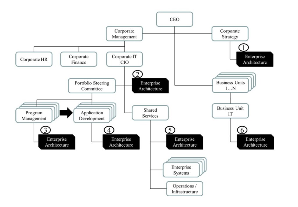
Where should the Enterprise Architecture function ‘sit’ in the Org Chart?
I was thinking about this after reading a Linkedin thread “Where should The Enterprise Architecture Practice within the corporate structure reside?” which discussed an article about the topic. <UPDATE: I recently…
-
Architecture with Intent
Here are two theory areas I like. I think more people working in IT and especially in both enterprise and solution architecture need to get across ‘Moravec’s Paradox’ and ‘Nouvelle…
-
Is Enterprise Architecture Completely Broken?
Amongst the EA ‘click-bait’ I found a genuinely interesting article “Enterprise Architecture: Is It Completely Broken?” by Jason Bloomberg exploring the big picture on EA and its value proposition and its attention-grabbing…












