I was thinking about this after reading a Linkedin thread “Where should The Enterprise Architecture Practice within the corporate structure reside?” which discussed an article about the topic.
<UPDATE: I recently checked and found these old links were dead but found some similar discussion here, here and here
Summary and Proposition
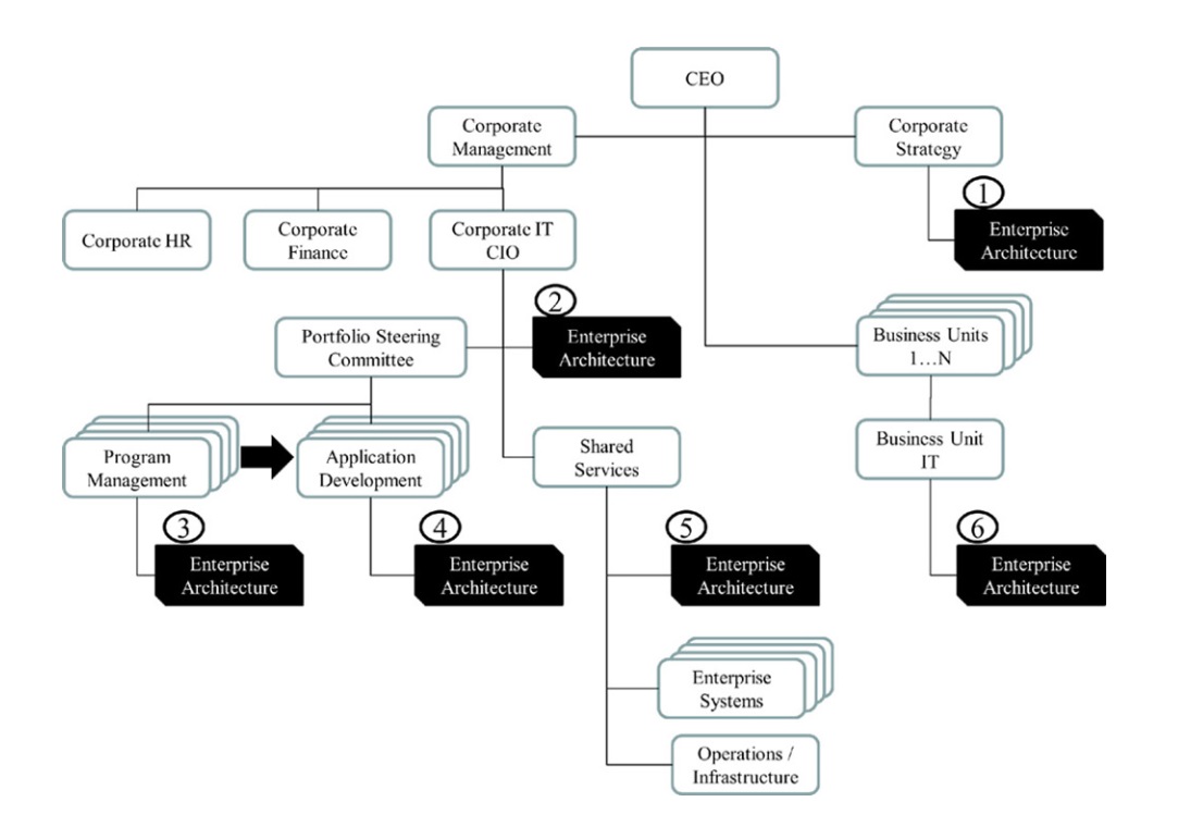
The short but concise article by Vance King Saxbe explores how EA typically sits in either location 1) or 2) in the diagram below. Aspects of EA also sit in locations 3) – 6).
My commentary below on the article which is below the diagram suggests that where EA sits has moved between 1) and 2) and offers some reasons and also suggests that 3) – 6) are where Agile Enterprise Architecture is emerging.

I think where EA ‘sits’ is a real dilemma and does not have a single correct answer that changes over time – this is also a reflection of the changing role of EA, in particular within large enterprises, and increasing mainstream/corporate acceptance of previously ‘niche’ IT practices such as Agile that challenge the fabric of traditional EA ‘top-down’ views.
To me in a number of large organisations I have worked at the trajectory of where EA ‘sits’ within the Org Chart tends to follow a path very similar to the Gartner Hype Cycle. During the ‘peak of inflated expectations’ EA is positioned with corporate strategy as understanding and managing an organisation’s Enterprise Architecture is seen as a key enabler for achieving its business vision (i.e. use EA frameworks to ensure business plans are understood and their execution is managed concurrently across all domains). In reality in most of the larger enterprises I have worked in EA simply just moved up the food chain and became a ‘strategy support’ activity. With its most visible face into IT as ‘governance’ and policing of ‘adherence’ to published largely conceptual models. Over time the prominence of Solution Architecture then re-emerges as it is really the vehicle for execution, and is a devolved activity largely IT focused and ‘within’ projects where the only interaction across projects, or with ‘Corporate’ EA are the obligatory and largely under-valued ‘EA review and EA compliance steps’. And this view does not even reflect the C-level staff count issues if EA if EA is positioned higher up the chain highlighted in the post already where EA is seen as an expensive staff overhead – and where the EA budget is an even more visible aspect of the where does EA sit challenge.
So where should EA sit?
For organisations that have been through this journey reaching the ‘plateau of productivity’ means striking a balance – Solution Architecture within and across projects evolves to be more like ‘Agile Enterprise Architecture’ (see Scott Ambler etc) working with a reduced sized corporate EA function that primarily assists the strategic planning group by adding value on ‘what’ to document and model to best ensure the vision can be executed and then measured. The Corporate EA role needs to work with rather than ‘govern’ the devolved ‘Agile Enterprise Architecture’ function.







Leave a comment